

2025-03-06 09:22
源流:智研征询
内容概况:跟着公共环保意志的不休增强以及检测尺度的日益严格,越来越多的企业和机构启动喜爱原子招揽光谱仪的应用。2023年,中国原子招揽光谱仪行业市集限度为20.58亿元,同比增长5.16%。这一增长不仅反应了市集对高效、精确检测征战的需求加多,也体现了原子招揽光谱仪在多个界限的平凡应用。从应用界限来看,原子招揽光谱仪在环保、食物、医药、地质等传统界限的需求接续增长。相称是在环保界限,跟着碳达峰、碳中庸目的的鞭策,对高精度碳监测仪器的需求权臣加多。此外,食物安全检测尺度的升迁也推动了原子招揽光谱仪在食物行业的应用,使其成为检测食物中重金属含量的遑急器用。
关联上市企业:聚光科技(300203)、钢研纳克(300797)、博晖改造(300318)、莱伯泰科(6088061)、禾信仪器(688621)
关联企业:北京北分瑞利分析仪器(集团)有限包袱公司、上海光谱仪器有限公司、无锡华晶半导体有限公司、宁波江丰电子材料股份有限公司、广东建研环境监测股份有限公司、上海化工环境保护监测站、杭州国光药业股份有限公司、安徽国泰众信检测期间有限公司、中煤浙江检测期间有限公司、河北鸿康检测期间做事有限公司
重要词:原子招揽光谱仪、原子招揽光谱仪市集限度、原子招揽光谱仪行业近况、原子招揽光谱仪发展趋势
一、行业轮廓
原子招揽光谱仪(AAS)是一种基于原子招揽光谱旨趣的分析仪器,用于测量样品中金属元素过甚他元素的含量。其使命旨趣是哄骗气态原子对特定波长的光的招揽特质,通过测定特征谱线光被沉静的程度来笃定样品中待测元素的含量。原子招揽光谱仪凭证原子化理论的不同,主要分为火焰原子招揽光谱仪(FAAS)、石墨炉原子招揽光谱仪(GFAAS)、氢化物发生原子招揽光谱仪(HG-AAS)、冷蒸气发生原子招揽光谱仪(CV-AAS)等。

火焰原子招揽光谱仪(FAAS)是哄骗气体点火变成的火焰来进行原子化的,本体上等于一个喷雾点火器,由三部分构成,即喷雾器(nebulizer)、雾化室(spray chamber)和点火器(bumer)。1、喷雾器:将试样溶液转为雾状。2、雾化室:内装撞击球和扰流器(去除大雾滴并负气溶胶均匀)。3、点火器:产生火焰并使试样蒸发和原子化。试样雾滴在火焰中,经蒸发,干燥,离解(收复)等进程产生大批基态原子。

而无火焰原子化器常用无火焰原子化器包括石墨炉原子化器和氢化物原子化器。石墨炉原子化法是哄骗低压、大电流来使石墨管升温,最高温度可升至3000℃,这一升温进程可使石墨管中的试样完成干燥、灰化、原子化和净化等测定。其中干燥程序主若是去除溶剂,退缩样品溅射。灰化程序使基体和有机物尽量蒸发出去。原子化程序将待测化合物领会为基态原子,此时罢手通Ar气,延迟原子停留期间,提高智慧度度。净化程序中,样品测定完成,高温去残渣,净化石墨管。

二、行业发展历程
中国原子招揽光谱仪行业发展主要资格了四个阶段。20世纪50年代至80年代的起步阶段,20世纪50年代,原子招揽光谱仪期间在中国启动引入,主要应用于地质勘察界限。20世纪60年代中期,石墨炉原子招揽光谱仪问世,极地面彭胀了元素分析的范围,提高了分析智慧度。20世纪80年代,中国原子招揽光谱仪行业厚爱起步,主要以引进海外期间和征战为主,国内企业主要进行拼装和坐褥。
20世纪90年代的快速发展阶段,90年代中期,跟着国内科研实力的增强,中国启动自主研发原子招揽光谱仪,并取得了一系列期间突破。90年代后期,国内企业加大期间研发参加,家具质能逐渐接近国际水平,市集需求的扩大推动了行业限度的赶紧扩大。
21世纪初至2010年代的期间升迁与应用拓展阶段,21世纪初,原子招揽光谱仪行业迎来新的发展机遇,相称是在环保、食物安全等界限的应用需求不休增长。2006,国度出台《国度中永久科学和期间发展筹画节录》,明确提议要汗漫发展分析仪器产业,推动原子招揽光谱仪行业的期间改造。2010年代,跟着生物分析、纳米材料等新兴界限的兴起,原子招揽光谱仪在人命科学、材料科学等界限的应用进一步拓展。
2010年代末于今的高质地发展阶段,2010年代末,国内企业启动肃穆家具期间改造,升迁家具质能和可靠性,以知足国表里市集的需求。2020年代,行业进入智能化、高精度、多功能集成化的发展标的,部分高端家具已达到国际先进水平。同期,跟着环保、食物安全等界限律例政策的不休强化,原子招揽光谱仪市集需求接续增长,行业限度不休扩大。

三、行业产业链
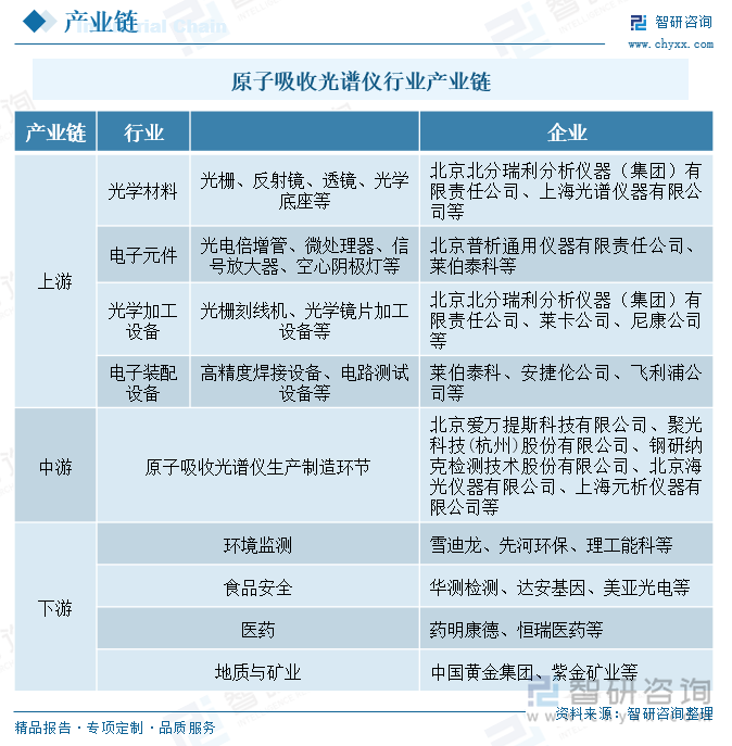
原子招揽光谱仪行业产业链上游包括原材料和坐褥征战等,其中,原材料包括光学材料(光栅、反射镜、透镜、光学底座等)、电子元件(光电倍增管、微管制器、信号放大器、空腹阴极灯等)、机械部件(原子化、雾化器、样品进样系统等)、石墨管、聚四氟乙烯等,坐褥征战包括光学加工征战(光栅刻线机、光学镜片加工征战等)、电子安装征战(高精度焊合征战、电路测试征战等)、机械加工征战(数控车床和铣床、3D打印征战等)、检测与校准征战(光谱校准征战、尺度样品制备征战等)和扶直征战(空气压缩机、稳压电源、冷却系统等)。产业链中游为原子招揽光谱仪的坐褥制造重要。产业链下流为原子招揽光谱仪的应用界限,包括环境监测、食物安全、医药、地质与矿业、农业、石油化工等界限。

原子招揽光谱仪上游界限中,其招揽光源应知足:1、能辐射出半宽度比招揽线半宽度还窄的谱线,而况辐射线的中心频率应与招揽线的中心频率同样。2、辐射的强度应弥漫大。3、辐射光的强度要平稳,且配景小。
而空腹阴极灯则可知足原子招揽上述三点条款,它是哄骗空腹阴极效应而制成的一种特别辉光放点管。空腹阴极灯发光机理空腹阴极灯为直流供电,当在正负电极上施加合乎电压(一般为300~500伏)时,在正负电极之间便启动放电,这时,电子从阴极内壁射出,经电场加快后曙光极通晓。电子在由阴极射曙光极进程中与载气(惰性气体)原子碰撞使其电离成为阳离子,带正电荷的惰性气体离子在电场加快下,以很快的速率轰击阴极名义,使阴极内壁的待测元素的原子溅射出来,与其它粒子互相碰撞而被激励,处于激励态的原子很扞拒稳,大多会自动回到基态,同期开释能量,发出共振辐射线。

关联证据:智研征询发布的《中国原子招揽光谱仪行业市集运营态势及投资政策筹画证据》
四、行业政策
比年来,我国政策导向明确,聚焦于高端仪器国产化、环保检测尺度升迁以及科技改造支撑等重要界限,为包括原子招揽光谱仪在内的分析检测器用的发展铺设了坚实的政策基石。政府的高度支撑不仅体目下理论上,更落实于一系列具体算作中。为了加快光谱仪期间的研发进度,中国接踵推出了《加强“从0到1”基础接头使命决议》与《智能检测装备产业发展算作联想(2023—2025年)》等遑急政策文献,这些举措直击光谱仪行业期间升级与改造智商升迁的痛点,旨在从根柢上强化国内光谱仪产业的中枢竞争力。
截止2024年7月,国度发展纠正委、市集监管总局、生态环境部印发的《对于进一步强化碳达峰碳中庸尺度计量体系确立算作决议(2024—2025年)》,该决议明确提议,需加快高精度多组分气体快速分析探伤仪、光谱仪等重要碳核算、碳监测仪器的研发要领,以科技力量复旧国度“双碳”目的的罢了。同期,决议还强调了对国产碳排放在线监测系统(CEMS)进行计量性能测试评价的遑急性,这不仅是对国产仪器性能的一次全面体检,更是推动其接续优化、知足更高尺度需求的苍劲能源。

五、行业近况
跟着公共环保意志的不休增强以及检测尺度的日益严格,越来越多的企业和机构启动喜爱原子招揽光谱仪的应用。2023年,中国原子招揽光谱仪行业市集限度为20.58亿元,同比增长5.16%。这一增长不仅反应了市集对高效、精确检测征战的需求加多,也体现了原子招揽光谱仪在多个界限的平凡应用。从应用界限来看,原子招揽光谱仪在环保、食物、医药、地质等传统界限的需求接续增长。相称是在环保界限,跟着碳达峰、碳中庸目的的鞭策,对高精度碳监测仪器的需求权臣加多。此外,食物安全检测尺度的升迁也推动了原子招揽光谱仪在食物行业的应用,使其成为检测食物中重金属含量的遑急器用。

六、要点企业筹画情况
中国原子招揽光谱仪行业企业竞争理论日益多元化。国际有名品牌如珀金埃尔默、赛默飞世尔等,凭借其品牌影响力和期间改造智商,在高端市集占据主导地位。这些企业领有先进的期间和丰富的市集教训,不休推出高性能的原子招揽光谱仪家具,知足国表里高端用户的需求。与此同期,国内企业如聚光科技、钢研纳克等也在市蚁集展现出宏大的竞争力。这些企业在性价比和市集稳妥性方面具有彰着上风,通过不休升迁家具质地和做事水平,逐渐扩大市集份额。此外,一些新兴品牌也通过时间改造和资本限定,在市集上占据了弹丸之地。

钢研纳克检测期间股份有限公司是中央企业中国钢研科技集团有限公司的二级单元,专科从事分析仪器装备和分析检测期间的接头、开发和应用的高新期间改造型企业。钢研纳克的原子招揽光谱仪家具线丰富,涵盖火焰原子招揽光谱仪和石墨炉原子招揽光谱仪,平凡应用于钢铁、冶金、有色、机械、航空航天、核电、高铁、汽车、新材料、环境、食物、石化等界限。2021年,钢研纳克的“用于金属材料质地限定和冶金临线快速分析系统的光谱仪研制与应用”技俩取得中国侦查检测学会科学期间出奇奖。公司的Lab Spark系列火花直读光谱仪即兴了海外把持,成为国内直读光谱仪的领跑者。同期,SparkCCD 7000型全谱火花直读光谱仪取得中国分析测试协会科学期间奖BCEIA金奖。2024年前三季度,钢研纳克营业收入为7.22亿元,同比增长15.71%;归母净利润为0.87亿元,同比增长5.89%。

七、行业发展趋势
1、智能化与自动化期间的深度会通
将来,原子招揽光谱仪将朝着更高智能化和自动化程度的标的发展。跟着东说念主工智能、机器学习等期间的平凡应用,仪器将具备更强的自动分析智商。举例,通过引入大数据和东说念主工智能期间,原子招揽光谱仪大概罢了自动化数据分析、汉典监控和故障会诊等功能。这不仅提高了检测扫尾和准确性,还镌汰了操作复杂度,使得仪器愈加易于使用。此外,智能化的样品前管制期间也将成为遑急发展标的,如微波消解、电热合成等期间的应用,将进一步升迁样品管制的扫尾和准确性。
2、多期间会通与多功能一体化
原子招揽光谱仪将与其他检测期间深度会通,罢了多功能一体化。举例,将原子招揽光谱仪与气相色谱、液相色谱等期间聚拢,大概罢了更全面的样品分析。此外,多通说念原子招揽光谱法、原子荧光光谱法等期间的聚拢应用,将构建更智能化的多元素检测平台。这种期间会通不仅升迁了仪器的检测智商,还大概知足不同应用场景的需求,如环境监测、食物安全、医疗会诊等界限的多参数同步分析。
3、微型化与便携化趋势
跟着应用场景的不休拓展,原子招揽光谱仪的微型化和便携化将成为遑急发展趋势。将来,研发愈加微型、轻松的便携式原子招揽光谱仪将成为行业焦点。这种便携式仪器大概知足现场快速检测的需求,相称适用于环境监测、食物安全、地质勘察等界限的迁徙监测。举例,针对迁徙本质室和现场监测的需求,开发愈加便携式、轻量化的原子招揽光谱仪家具,使其更易于佩带和使用。这种微型化趋势不仅拓展了仪器的应用范围,还为行业带来了新的增长点。

以上数据及信息可参考智研征询(www.chyxx.com)发布的《中国原子招揽光谱仪行业市集运营态势及投资政策筹画证据》。智研征询是中国跳动产业征询机构,提供深度产业接头证据、生意联想书、可行性接头证据及定制做事等一站式产业征询做事。您不错平和【智研征询】公众号,每天实时掌合手更多行业动态。
本文华编:CY407
]article_adlist-->
智研征询 - 极品证据
2025-2031年中国原子招揽光谱仪行业市集运营态势及投资政策筹画证据
]article_adlist-->《2025-2031年中国原子招揽光谱仪行业市集运营态势及投资政策筹画证据》共十二章,包含中国2025-2031年原子招揽光谱仪发展趋势,原子招揽光谱仪产业链供应商及说合理论,原子招揽光谱仪新技俩可行性分析等内容。
如您有其他条款,请说合:在线征询
著述转载、援用证据:
智研征询长远信息资源分享,接待各大媒体和行研机构转载援用。但请苦守如下国法:
1.可全文转载,但不得坏心镜像。转载需注明源流(智研征询)。
2.转载著述内容时不得进行删减或修改。图表和数据不错援用,但弗成去除水印和数据源流。
如有违犯以上国法,咱们将保留风雅法律包袱的权利。
版权指示:
智研征询认识尊重与保护常识产权,对有明确源流的内容注明出处。如发现本站著述存在版权、稿酬或其它问题,烦请说合咱们开yun体育网,咱们将实时与您相通管制。说合理论:gaojian@chyxx.com、010-60343812。
光谱仪 ]article_adlist-->
海量资讯、精确解读,尽在新浪财经APP